In carrying out electrical work on high-voltage lines, when connecting powerful consumers of electrical energy and industrial equipment electrician inevitably comes across such a device as a contactor. Professionals have no doubts what the contactor is for and what functions it performs, but a person far from electrical engineering or just beginning to learn electrical specialty sooner or later has to deal with this concept. Contactor is a very useful device, but to understand what it is needed for a little understanding.

Contents
What is a contactor and what is it for
In electrical networks, it is constantly necessary to turn on or off various loads or to control their operation. As we know, in the home for these purposes there are mechanical switches and circuit breakers. But such devices have a very limited life span of wear and tear, and for large electrical systems, control by means of mechanical switches is an inconvenient and inefficient way. That is why a device was created that has a huge service life, allows you to cycle on and off up to several thousand times per hour, and most importantly makes it possible to control the load remotely. In simple words, it is a switch.
Contactor - is an electromagnetic device designed for frequent switching on and off of electrical circuits by remote control.

Electromagnetic contactors are used in all areas of our life. They switch on street lights, control shutdown of high-voltage power lines, lines of transport systems (streetcar, trolleybus, railway), are widely used in construction and industry to start powerful power plants, motors, machines and other equipment.
Moreover, such switching devices are also used in homes for various purposes, such as turning on electric heaters or water heaters, to control air handling units, water or sewage pumps. Progress does not stand still and at the moment smart home systems controlled by contactors or groups of such devices are gradually entering into the life of ordinary people.
These devices play a huge role in electrical safety and, consequently, prevention of fires from ignition of electrical equipment or power lines.
These devices have a number of advantages over various modular devices:
- Can be connected to any mains;
- Have compact dimensions;
- Completely silent in operation;
- Can be used at high power and high currents;
- Easy to operate and easy to install;
- Can work in any environment.
Design and principle of operation

The contactor is a two-position electromagnetic device, which is controlled by an auxiliary circuit of electric current flowing through the coils of the contactor. During the passage of electric current, an armature is attracted to the core and the contact group closes. In the normal state, the contacts in such a device are always open - an important rule for electrical safety and ease of use.
In simple terms, a contactor is a switch, when voltage is applied, its contacts close and the load is switched on, and when no voltage is applied to the contactor, it opens the electrical circuit.
Structurally, this electromagnetic switch consists of a block-contact system, an arc-quenching system, a contact system and an electromagnetic system.

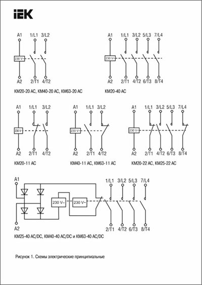
For those who are familiar with wiring diagrams and the working principles of the circuit breakers, these diagrams will be self-explanatory. Per coil A1 TO A2 an auxiliary voltage is applied, whereby a solenoid is retracted to create a mechanical force and close the contacts, and turns on those contacts that are required. Depending on the type of contactor and its design, it can switch on one contact group or several contacts simultaneously or in a certain sequence. In order to open the contactor safely and quickly, it is designed with a spring, through which the contacts, in the absence of voltage, instantly open.
Despite the fact that this device appears to be very complex, and in many cases (when controlling power lines up to 600V and currents up to 1600A) large in its design, everything is simple enough:
- a group of contacts made of high-quality copper;
- the body is made of dielectric materials;
- contact bar directly connected to the electromagnet;
- electromagnetic coil;
- arc-quenching elements, which are necessary for managing high currents.
The contactor is controlled by an auxiliary circuit whose voltage must be lower than the value of the operating current and may correspond to 24, 42, 110, 220 or 380 V..
Main types and types of contactors
There are contactors with a variety of functionality to perform different working conditions, tasks and control different types of electrical systems and equipment.
According to the type of electrical current The switching devices are:
- direct current - intended for switching networks direct current;
- AC - operating and performing their task in AC networks.
By type of construction These mechanisms differ in the number of poles. The most commonly used are single-pole and double-pole devices, less often - three-pole ..

Three-pole devices are used in three-phase AC electrical networks to control powerful electric motors and other devices. In industry, multi-pole contactors are produced and used, but such mechanisms are used very rarely and perform specific tasks.
According to the presence of additional systems:
- Without arc-quenching system;
- With arc quenching system.
Presence of an arc-quenching system, which was mentioned above, is not an obligatory construction for 220 V networks, but it is necessarily applied in devices and in networks with high voltage (380 V, 600 V). This system extinguishes the electric arc that invariably occurs at high voltages by means of a transverse electromagnetic field in special chambers.
According to the type of contactor control:
- manual (mechanical) - the operator switches the device on or off by himself;
- by means of a low-current line - the switching is done remotely;

According to the type of drive switching devices are electromagnetic and pneumatic. The most common and efficient are the electromagnetic induction mechanisms. Pneumatic ones are mainly used in railroad vehicles (For example, in locomotives on trains), where there are compressed air systems.
According to the type of installation apply housingless and enclosure contactors. The former are mounted in electrical panels or inside electrical installations and are not protected against moisture and dust, while the latter can be mounted anywhere and very often have good moisture and dust protection.

Characteristics of contactors
To choose the right device for your needs, you need to know what the characteristics of this type of devices are and how they differ. As a rule, electromagnetic contactors have the following important characteristics:
- Limit and rated voltage;
- Relation of operation with various circuit breakers (short-circuit protectors);
- Parameters and types of acceleration controllers for circuit breakers;
- Characteristics and type of resistors;
- The type and nature of relays and releases and other elements in its composition.
What is the difference between a contactor and a magnetic starter
Very often contactors are confused with magnetic starters And this is justified, because in essence they are the same thing. These types of devices are designed almost identically. The difference between these devices in the purpose: if the contactor is a monoblock device, is a switch and mainly serves to switch circuits, the electromagnetic relay (starter) including protective function, for example by opening circuit in case of overheating, and has in its composition several contactors, safety devices and control elements.
There is such a type of switching device as an intermediate relay, which is a low-power device that is used for switching in low-current circuits and can withstand many more opening cycles than a contactor.
Contactor wiring diagrams

Contactors are produced by many manufacturers of electrical products and have different types and designs. When connecting such a device, it is important to strictly follow the manufacturer's recommendations and regulatory electrical documentation. In the manual and on the body of the device there will be a wiring diagram of the mechanism and its main characteristics. To understand this wiring diagram to figure out this electrical scheme is not difficult for a professional electrician, but a layman will have to try a little harder.
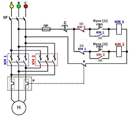
Pay attention! For serviceability circuit The normally open contact of the contactor is used to realize the self-intercept located parallel to start button.
Regardless of how the contactor is connected, there are two types of line in the system: a power line and a signal line. The signal line starts the contactor itself and this in turn closes the power line.

When connecting to powerful asynchronous motors, it is important to connect in series with the contactor thermal relayto protect the motor against overheating and a miniature circuit breaker to protect against short circuit.
To understand the purpose, design and operating principles of this complex device was not difficult at all. It is important to remember that a properly connected device is a guarantee of a long and safe service life of the contactor. When connecting it is necessary to work only with the power supply disconnected, remember the electrical safety measures and general rules of labor protection, and strictly follow them. And if something in the work or connection of this device you still do not understand, then the best option would be to contact professional electricians to connect this device.
Related articles:





